Week 1: Introduction to the Course

DSAN 5300: Statistical Learning
Spring 2026, Georgetown University

Class Sessions
Authors
Affiliations

James Hickman

Section 01 (Tuesdays)
jh2343@georgetown.edu

Jeff Jacobs

Section 02 (Mondays)
jj1088@georgetown.edu

Amineh Zadbood

Section 03 (Fridays)
az692@georgetown.edu

Published

Wednesday, January 7, 2026

Open slides in new tab →

Schedule

Today’s Planned Schedule:

Start End Topic
Lecture 6:30pm 7:30pm What Does It Mean to Learn? →
7:30pm 8:00pm Nonlinear Learning →
Break! 8:00pm 8:10pm
8:10pm 8:40pm Statistical Modeling →
8:40pm 9:00pm Bias-Variance Tradeoff →

What Does It Mean to Learn?

Spoiler: For both humans and computers,

learning \(\neq\) memorization!

Memorizing vs. Learning

Question 1 How many sentences have you heard (as input) in your life? Answer: Finitely many… 🤔
Question 2 How many sentences could you generate (as output) right now? Answer: Infinitely many… 🤯
(“My favorite number is 1”, “My favorite number is 2”, …)
Question 3 How is this possible? Answer: Our brains infer the “deep structure” of language, a generative model, from our linguistic inputs

Our brains learn a grammar

S \(\rightarrow\) NP VP
NP \(\rightarrow\) DetP N | AdjP NP
VP \(\rightarrow\) V NP
AdjP \(\rightarrow\) Adj | Adv AdjP
N \(\rightarrow\) frog | tadpole
V \(\rightarrow\) sees | likes
Adj \(\rightarrow\) big | small | tiny
Adv \(\rightarrow\) very | immensely
DetP \(\rightarrow\) a | the

…For generating arbitrary (infinitely many!) sentences

\(\leadsto\) Our Goal This Semester

TipThe Goal of Statistical Learning (V1)
Given… Find…
  • A dataset \(\mathfrak{D} = ((\mathbf{x}_1, y_1), (\mathbf{x}_2, y_2), \ldots, (\mathbf{x}_n, y_n))\)
    where \(\mathbf{x}_i\) is a vector of attributes of \(i\) and \(y_i\) is a label (thing we want to learn to predict) for \(i\)
  • Which we view as one sample from a Data-Generating Process (DGP): \(\mathfrak{D} \sim \mathcal{D}\)
  • A function \(\widehat{y} = f(\mathbf{x})\)
  • That best predicts \(y\) for values of \(\mathbf{x}\)
  • For data that has not yet been observed 😳❓

Note that we’ll often think of the dataset \(\mathfrak{D}\) as being in matrix/vector form:

\[ \mathbf{X} = \begin{pmatrix} \mathbf{x}_1 \\ \mathbf{x}_2 \\ \vdots \\ \mathbf{x}_n \end{pmatrix} = \underbrace{ \begin{pmatrix} x_{1,1} & x_{1,2} & \cdots & x_{1,p} \\ x_{2,1} & x_{2,2} & \cdots & x_{2,p} \\ \vdots & \vdots & \ddots & \vdots \\ x_{n,1} & x_{n,2} & \cdots & x_{n,p} \end{pmatrix} }_{n \times p \textbf{ Feature Matrix}} , \mathbf{y} = \underbrace{ \begin{pmatrix} y_1 \\ y_2 \\ \vdots \\ y_n \end{pmatrix} }_{\mathclap{\text{Length }n \text{ Label Vector}}} \]

Why “Not Yet Observed”? (Real Data!)

Data from China Health and Nutrition Survey

Code
chns_df = pd.read_csv("data/chns_2000_2011.csv")
# First use statmodels to get the intercept and slope for pop
height_model_result = smf.ols(
  formula='height_cm_2011 ~ daily_calories_2000',
  data=chns_df
).fit()
ols_params = height_model_result.params
ols_int = ols_params['Intercept']
ols_slope = ols_params['daily_calories_2000']
x_mean = chns_df['daily_calories_2000'].mean()
ols_at_mean = ols_int + ols_slope * x_mean
chns_df.head(4)
IDind daily_calories_2000 daily_calories_2011 height_cm_2000 height_cm_2011 age_2000 age_2011
0 211101008005 2267.826467 2286.613966 162.0 175.0 12.0 24.0
1 211101008061 1671.856407 2166.041310 120.2 172.0 6.0 17.0
2 211103013003 1884.064868 1385.503177 163.0 164.5 17.0 28.0
3 211104001004 3394.813400 1526.421314 142.0 165.0 12.0 23.0
Code
cal_label = "Daily Calories (3-Day Average), 2000"
height_label = "Height (cm), 2011"
ax = pw.Brick(figsize=(3.5,1.75))
height_plot = sns.regplot(
  chns_df,
  x='daily_calories_2000', y='height_cm_2011',
  ci=None,
  color='black',
  scatter_kws={'s': 2},
  line_kws=dict(color='#E69F00'),
  ax=ax
);
ax.set_title(f"Unobservable Population: PRC");
ax.set_xlabel(cal_label);
ax.set_ylabel(height_label);
ax.spines['right'].set_visible(False);
ax.spines['top'].set_visible(False);
ax

Code
sample_size = 25
num_samples = 20
sample_dfs = []
seed_start = 5310
for cur_seed in range(seed_start, seed_start+num_samples):
  cur_sample_df = chns_df.sample(
    n = sample_size, random_state=cur_seed
  )
  cur_sample_df['sample_num'] = cur_seed - seed_start
  sample_dfs.append(cur_sample_df)
combined_df = pd.concat(sample_dfs, ignore_index=True)
# frame = pw.Brick(figsize=(4,3))
sample_plot = sns.lmplot(
  combined_df,
  x='daily_calories_2000', y='height_cm_2011',
  hue='sample_num', ci=None,
  palette=sns.color_palette("light:#000"),
  # palette='Greys',
  aspect=1.67, height=3,
  scatter_kws={'alpha': 0.1},
  line_kws={'alpha': 0.5},
  truncate=False,
  legend=None,
);
sample_plot.ax.axline(
  xy1=(x_mean,ols_at_mean),
  slope=ols_slope,
  color='#E69F00',
  lw=2.5,
)
sample_plot.ax.set_title(f"{num_samples} Observed Samples (n = {sample_size} Each)");
sample_plot.set_xlabels(cal_label);
sample_plot.set_ylabels(height_label);
plt.show()

  • Which line is “correct”? We don’t know! Samples may not arrive until the future!
  • \(\leadsto\) We need to incorporate uncertainty about the future into our model

Nonlinear Learning

  • An even messier complication: what happens if we consider prediction functions that aren’t just straight lines?
  • The evil scourge of… OVERFITTING

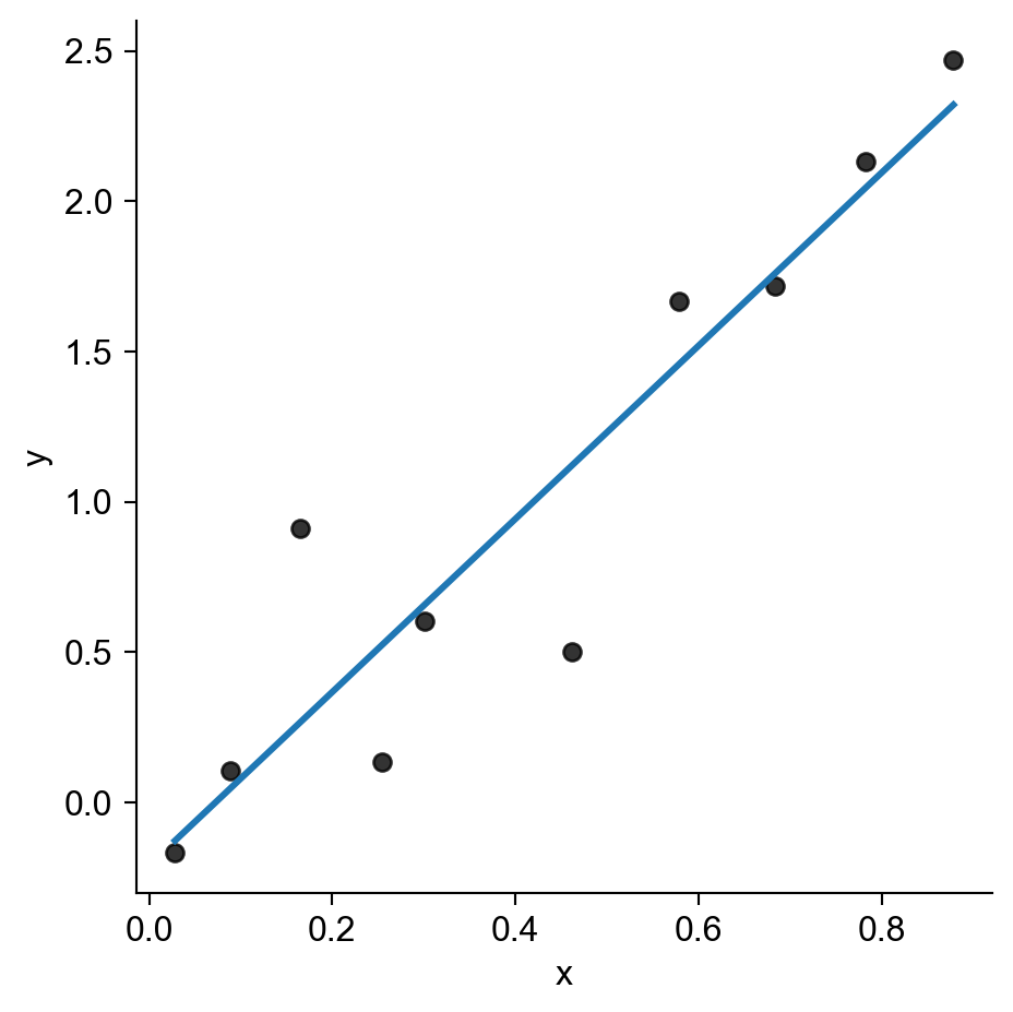
Computers “Learning” = Computers Obediently Following Orders

Code
rng = np.random.default_rng(seed=5302)
n = 10
x_vals = rng.uniform(size=n, low=0, high=1)
y_vals_raw = 3 * x_vals
y_noise = rng.normal(size=n, loc=0, scale=0.5)
y_vals = y_vals_raw + y_noise
data_df = pd.DataFrame({'x': x_vals, 'y': y_vals})
sns.lmplot(
  data_df,
  x='x', y='y',
  scatter_kws=dict(color='black'),
  ci=None
)
sns.lmplot(
  data_df,
  x='x', y='y',
  scatter_kws=dict(color='black'),
  order=n,
  ci=None
)

You: “Fit the data… but you’re only allowed to use lines!” Computer: “You got it boss!”

Your computer is Yes Man

You: “Fit the data…” Computer: “You got it boss!”

5000: Accuracy \(\leadsto\) 5300: Generalization

  • Training Accuracy: How well does it fit the data we can see?
  • Test Accuracy: How well does it generalize to future data?
Code
from sklearn.preprocessing import PolynomialFeatures
x = np.arange(0, 1, 0.1)
n = len(x)
eps = rng.normal(size=n, loc=0, scale=0.04)
y = x + eps
# But make one big outlier
midpoint = int(np.ceil((3/4)*n))
y[midpoint] = 0
of_df = pd.DataFrame({'x': x, 'y': y})
# Linear model
# lin_model = smf.ols(formula='y ~ x', data=of_data)
train_plot = sns.lmplot(
  data=of_df,
  x='x', y='y',
  scatter_kws=dict(color='black'),
  ci=None,
  fit_reg=False,
  height=2.4,
  aspect=2,
)
plt.title("Training Data");
plt.show()
# Data setup
x_test = np.arange(0, 1, 0.1)
n_test = len(x_test)
eps_test = rng.normal(size=n_test, loc=0, scale=0.04)
y_test = x_test + eps_test
of_test_df = pd.DataFrame({'x': x_test, 'y': y_test})
test_points_plot = sns.lmplot(
  data=of_df,
  x='x', y='y',
  scatter_kws=dict(color='black'),
  line_kws=dict(color=cb_palette[0]),
  ci=None,
  height=2.4,
  aspect=2,
  fit_reg=False,
);
plt.title("Test Data");
plt.show()
perfect_plot = sns.lmplot(
  data=of_df,
  x='x', y='y',
  scatter_kws=dict(color='black'),
  line_kws=dict(color=cb_palette[0]),
  ci=None,
  height=2.4,
  aspect=2,
)
perfect_plot.ax.set_ylim(-1, 1);
sns.regplot(
  data=of_df,
  x='x', y='y',
  order=n,
  ci=None,
  scatter_kws=dict(color='black'),
  line_kws=dict(color=cb_palette[1])
)
plt.title("A Perfect Model?");
plt.show()
test_plot = sns.lmplot(
  data=of_test_df,
  x='x', y='y',
  ci=None,
  scatter_kws=dict(color='black'),
  line_kws=dict(color=cb_palette[0]),
  height=2.4, aspect=2,
);
test_plot.ax.set_ylim(-1, 1);
sns.regplot(
  data=of_df,
  x='x', y='y',
  order=n,
  ci=None,
  scatter_kws=dict(color='black'),
  line_kws=dict(color=cb_palette[1]),
  marker='',
);
plt.title("Evaluation: Unseen Test Data");
plt.show()

Statistical Modeling

So far:

Our models need to accommodate irreducible error (error inherent to DGP)

Our models need to penalize complexity, to prevent Yes Man from just “memorizing” training data

…But, if we penalize too harshly, we lose the ability to model nonlinearity!

Let’s dive a bit more into , via one of my fav examples from the history of science 🤓

Scientific Models

Ptolemaic model: wrong? or just “less good” than Copernican model? How so?1

From McElreath (2020)

Prediction vs. Understanding

Both models “predict” Mars’ orbit relative to us equally well – why might we still prefer geocentric model? (Hint: How many parameters does each require?)

Adapted from Michael Fowler’s Lecture Notes

Bias-Variance Tradeoff

  • (Why there’s “no free lunch”: we can’t [easily] just ask a computer to find the “best” model for our data)

Why Statistical Learning?

  • Answer: Statistical theory provides us with guarantees about (e.g.) convergence or unbiasedness of our estimates
  • Example next week: regression line estimated via OLS is Best Linear Unbiased Estimator (BLUE)
  • As we move from linear \(\leadsto\) non-linear models we start losing guarantees like “This method produces the best estimate of \(\underline{\hspace{40mm}}\)

Bias-Variance Decomposition

Model errors can be decomposed into three components:

Model bias: Mismatch between DGP and model prediction
(too simple [lines for nonlinear DGP] or too complex [wiggly function for linear DGP])

Model variance: Sensitivity to re-draws from DGP

Unavoidable error inherent in the DGP

\[ \mathbb{E}\mkern-4mu\left[ \left( y_0 - \widehat{f}(x_0) \right)^2 \right] = \left[ \text{Bias}\mkern-2mu\left( \hat{f}(x_0) \right) \right]^2 + \text{Var}\mkern-2mu\left[ \hat{f}(x_0) \right] + \text{Var}[\varepsilon] \]

(James et al. (2023), pg. 32!)

Consequence: “No Free Lunch”!

True DGP: Polynomial

True DGP: Linear

True DGP: Highly Nonlinear

Squared bias (blue), variance (orange), unavoidable error (dashed line), and test MSE (red) for the three data sets in Chapter 1 of James et al. (2023), pg. 33

References

Arago, François. 1854. Astronomie populaire. Gide et J.Baudry.
James, Gareth, Daniela Witten, Trevor Hastie, Robert Tibshirani, and Jonathan Taylor. 2023. An Introduction to Statistical Learning: With Applications in Python. Springer Nature. https://books.google.com?id=ygzJEAAAQBAJ.
McElreath, Richard. 2020. Statistical Rethinking: A Bayesian Course with Examples in R and STAN. CRC Press. https://books.google.com?id=FuLWDwAAQBAJ.

Footnotes

  1. For reasons we’ll discuss soon, Ptolemy’s model often outperforms Copernicus’ on prediction tasks!↩︎